与亲女乱系列小说h,双性受从小被攻吃奶,三级伦理网,亚洲一区国产精品

悅刻電子煙貨源網,悅刻一手貨源批發網站,提供微商正品relx貨源

電子煙市場在哪里?義烏電子煙市場在哪里

小編

電子煙市場在哪里?中國電子煙行業起步于2014年,經過幾年的發展,目前已經成為全球最大的電子煙市場。根據尼爾森數據顯示,2019年中國電子煙市場規模達到元,預計2023年將達到100億元。在這樣的背景下,國內電子煙品牌紛紛入局,其中不乏知名品牌。然而,由于監管不到位,電子煙市場亂亂象叢生,一些不法商家為了利益鋌而走險,甚至出現售賣假冒偽劣產品的情況。

一、在國內,目前電子煙行業有沒有市場?

優質答案1:

電子煙有沒有市場,這個本著謹慎全面的原則,主要是分幾個板塊進行分析,一是我國的行業政策的實施力度,二是行業發展現狀,處于哪個發展階段,三是市場需求和未來的發展空間,這個市場在未來是否具有發展空間,四是在這個市場上的細分產品,哪些產品更加具有競爭優勢。只有通過這些分析才能作為分析這個行業是否具有市場。

一、什么是電子煙?

電子煙屬于新型煙草的一種,目前的主流品類主要是蒸汽式電子煙和加熱不燃燒電子煙(HNB)兩種類型。

二、行業監管和促進政策

1、對于傳統煙草,國家的控煙力度不斷加碼,政策日趨嚴格,多個城市出臺無煙立法,限制在公共場所吸煙,并加大相應的查處力度。

2、蒸汽式的電子煙分類主要按照是否含有尼古丁進行分類。在國內,目前蒸汽電子煙煙油的監管標準仍處于空缺狀態,國家標準化管理委員會網站顯示,我國的電子煙強制性國家標準已進入批準階段,預計19年年內有望出臺。

根據國際電子煙市場比較成熟國家的監管政策來看,生產蒸汽電子煙可能需具有相關資質,因此中煙規范生產銷售的企業具有發展前景和具有較低的政策風險。

蒸汽式電子煙煙油和煙具不適合分開生產,因此未來在生產環節或需要中煙授予許可。加熱不燃燒的煙彈和煙具雖然可以分開生產,煙具不屬于中煙管理,但考慮到二者的適配性,與中煙合作的廠商所生產設備可提供更好的使用體驗。

三、市場發展現狀和未來發展空間

1、我國市場處于空白階段,發展空間廣闊

我國的吸煙人數占全球總吸煙人數的1/3,但是電子煙的市場規模僅為全球市場份額的不到5%的比例。電子煙的滲透率和美國、英國的5.48%和9.50%相比,我國的電子煙滲透率僅僅為0.32%。如果按照英國的電子煙市場規模測算,我國的電子煙市場規模將達到200億美元。

2、從國際成熟市場看發展特點

封閉式霧化煙是未來霧化電子煙主要的發展方向:可自行添加煙油的傳統開放式霧化煙增長動力不足。相比于開放式的封閉是霧化煙,有一次性小煙、換彈式的方式,這類產品近幾年發展快速,是未來電子煙產業發展的主要方向。

3、我國電子煙市場特點

霧化煙格局分散。HNB歸煙草專賣局管制,其發展由中煙引導,

4、我國電子煙產業發展存在的問題

(1)行業整體發展緩慢,魚龍混雜,產品的安全性受到公眾的質疑。

(2)傳統霧化煙的替煙效果差;(3)加熱不燃燒尚未開放銷售;(4)缺少龍頭企業。

四、未來發展的技術趨勢

1、蒸汽式電子煙

蒸汽式電子模仿傳統香煙,電流通過發熱絲加熱煙液發生企劃產生蒸汽,煙霧化煙油達到吸煙的效果。全球電子煙市場規模已突破百億美元。

組成結構:儲油區、霧化區以及控制區,控制區主要是電池和電路。

煙油成分:丙二醇、丙三醇、香料、尼古丁。

封閉式煙油系統更大可能性成為霧化蒸汽電子煙的主流趨勢。注油式開放電子煙的煙油需由消費者自行將煙油注入電子煙,煙油容易灑濺,使用不方便而且有安全隱患。換彈式或一次性小煙的封閉式煙油體統的電子煙,隨著尼古丁鹽的應用,逐漸占據市場。

2、加熱不燃燒電子煙(HNB)

HNB通過特殊的加熱源對煙彈中的煙絲進行加熱,使其中的尼古丁及香味物質通過揮發產生煙氣來滿足吸煙者需求,在減害的同時還原口感,可大大降低煙卷溫度同時還能緩解多種香味造成的傷害。

結構組成:含有煙草的煙彈,加熱功能的煙具以及充電器。

目前主流品來是2014年菲莫國際退出的IQOS,采用低溫店加熱煙彈中的煙草,口感更加貼近真煙,而且大大減少了有害物的釋放,受到市場的青睞。IQOS在加熱不燃燒電子煙的專利布局占到70%。而且這個領域的專利壁壘較高,對我國的煙企的研發造成很大的挑戰,需在其布局較少的領域爭取一席,比如在清潔元件、煙支提取、電源管理、提高加熱效率等方面進行技術突破。

五、從上下游產業鏈分析投資機會

1、上游:HNB的加熱部件存在的缺點為片狀加熱的陶瓷加熱片加熱區域有限,部分煙草不能充分加熱且取出煙草時容易斷裂損壞;針狀加熱容易過熱且不夠穩定;環狀容易產生煙彈卷紙燒焦氣味。這個方面就有較高的技術壁壘,未來具有高技術含量的陶瓷加熱片的原材料供應商將具有較強的競爭力。

2、下游:和傳統煙草以線下銷售不同,目前電子煙的銷售主要為線上銷售,線上銷售比例超八成,未來線下布局具有發展空間。

優質答案2:

近年來,電子煙在人群中尤其是青少年中十分盛行,大眾認知對電子煙的認知主要為“幫助戒煙”、“時尚符號”。此外,電子煙大多為調味電子煙,其中水果、薄荷醇或薄荷、糖果味最常見,因此深受青少年喜愛。

然而,2021年5月26日,國家衛生健康委在北京發布《中國吸煙危害健康報告2020》。與2012年原衛生部發布的舊版報告相比,《報告2020》新增加了電子煙的健康危害章節,指出“有充分證據表明電子煙是不安全的”。本文在官方首次明確電子煙不安全的背景下,進一步分析了中國電子煙行業發展現狀和發展前景。

電子煙行業主要上市公司:思摩爾國際(06969.HK)、麥克韋爾(834742)、思格雷(871212)

本文核心數據:中國電子煙行業市場規模

官方發布《中國吸煙危害健康報告2020》 首次明確電子煙不安全

近年來,電子煙在人群中尤其是青少年中十分盛行,大眾認知對電子煙的認知主要為“幫助戒煙”、“時尚符號”。此外,電子煙大多為調味電子煙,其中水果、薄荷醇或薄荷、糖果味最常見,因此深受青少年喜愛。

2021年5月26日,國家衛生健康委在北京發布《中國吸煙危害健康報告2020》。與2012年原衛生部發布的舊版報告相比,《報告2020》新增加了電子煙的健康危害章節,指出“有充分證據表明電子煙是不安全的”。

其實,早在2019年7月,世衛組織就在發布的《2019年全球煙草流行報告》指出,電子煙不僅有尼古丁,還有其他一些有害物質,對健康的長期影響尚不明確,沒有充足證據表明電子煙有助于戒煙。大眾認知范圍內的“戒煙神器”,是否真的能達到戒煙效果?

電子煙行業發展現狀:高速增長市場規模背后的邏輯

1、電子煙和傳統煙的區別

電子煙主要由煙桿、霧化器、吸嘴、充電器、煙彈組成,通過使用大容量電池供電產生電流,將霧化器中的煙油霧化,模擬吸煙時產生的煙霧,將來源于煙草的尼古丁液體等變成蒸汽,讓用戶吸食。它甚至可以根據個人喜好,向煙管內添加巧克力、薄荷等各種味道的香料。

從下面的對比我們可以看到,電子煙可多次使用,釋放物控制在傳統香煙的8%以下,對環境的影響較傳統香煙大大減少;電子煙還可以提供無尼古丁含量的產品。

從價格和稅率來看,電子煙的價格不比傳統香煙便宜,不過一支電子煙可以抽比較久,重復使用性較高。目前我國電子煙和傳統香煙的征稅方式不同,電子煙暫未征收消費稅,因此也就大大降低了電子煙的稅率,使得電子煙企業以較低的成本享受煙草的牟利。

因此,不少消息顯示,電子煙是暴利產品。而傳統香煙的綜合稅率則非常高,國家煙草專賣局煙草經濟研究所《2018年中國控煙履約進展報告》顯示,目前我國卷煙綜合稅率為66.6%。也就是說,一條市場售價為150元的卷煙,其中有100元是在繳稅。

假設電子煙按照甲類卷煙的稅率計算,則需要多繳納約占新零售價總額30.19%的消費稅,即一盒零售價為99元的煙彈大概需要多繳納約29.88元的稅。

2、電子煙市場規模及驅動因素

《中國吸煙危害健康報告2020》中提到,我國吸煙人群逾3億,另有約7.4億不吸煙人群遭受二手煙的危害;每年因吸煙相關疾病所致死亡人數超過100萬,如對吸煙流行狀況不加以控制,至2050年每年死亡人數將突破300萬,成為人民群眾生命健康與社會經濟發展不堪承受之重。

我國吸煙人群數量之龐大,人民群眾吸煙所受危害之深,給電子煙行業帶來了巨大的潛在市場。因為電子煙是煙卷的替代品,所以電子煙的用戶就是這部分煙草用戶,電子煙的市場足夠大。

其次,由于大多數電子煙打著“幫助戒煙”、“輕松解癮”的旗號宣傳,因此,許多想要戒煙但又無法忍受直接戒煙的人群會選擇電子煙。

最后,“時尚炫酷”的電子煙總是帶著各種各樣的“頭銜”吸引不少年輕人。對于小學生而言,電子煙的新奇體驗無疑讓他們能夠得到“炫耀”的資本,逐漸讓自己變得“與眾不同”。

2013-2018年,我國電子煙市場規模不斷增長,且增速始終保持在20%以上。隨著產品技術的不斷進步以及電子煙受眾人群范圍的拓寬,電子煙產品也層出不窮,使我國電子煙行業市場規模始終保持高速增長。

2018年,我國電子煙市場規模約為49.81億元,較上年同比增長24.12%。其中封閉式蒸汽類電子煙市場規模約為19.43億元,占全部市場規模的39.02%;開放式蒸汽類電子煙市場規模約為30.38億元,占全部市場規模的60.98%。前瞻估計,2019年我國電子煙市場規模約為90億元,2020年我國電子煙市場規模約為130億元,

從全球電子煙市場分布看,我國的電子煙發展滯后,美國占43%、英國占13%,馬來西亞占21%,中國只占5%,占比小,也就代表著增長空間大,這是資本進入這個市場的重要原因。

3、電子煙市場競爭格局

國內的電子煙市場呈現完全競爭狀態,不僅企業數量非常多,而且價格競爭非常激烈,早期進入者實力優勢比較明顯,在行業的知名度和發展前期都比較好,能夠獲得更多的優質訂單。而后期進入者,包括眾多的中小企業和貿易商,由于規模實力都比較低,目前難以與優勢企業進行抗衡。

總體來說,目前已經形成了由惠州吉瑞、深圳捷仕博、深圳斯莫克、深圳合元科技等早期進入者組成的第一梯隊,以眾多中型企業和大型貿易商為主的第二梯隊,以眾多小型企業和貿易商為主的第三梯隊的企業競爭格局。

行業監管標準有待進一步明確 規范電子煙行業發展

1、新的行業標準亟待發布

盡管國家衛生健康委發布的《中國吸煙危害健康報告2020》對電子煙行業來說是首次沉重打擊,但是電子煙行業委員會秘書長敖偉諾則認為,《中國吸煙危害健康報告2020》只對二級市場股價有短暫影響,不影響電子煙產業未來的發展。電子煙產業會越來越規范健康發展,很快就會頒布實施新的標準。

截止2021年6月1日,在工標網上查詢“電子煙”相關的行業標準,僅有一條,為深圳市市場監督管理局頒布的“電子煙霧化液產品通用技術要求”標準,目前國家暫未頒布相關的行業標準。2019年,國家標準計劃《電子煙》、《電子煙液 煙堿、丙二醇和丙三醇的測定氣相色譜法》已由TC144(全國煙草標準化技術委員會)歸口上報及執行,主管部門為國家煙草專賣局,目前暫未發布實施??傮w來看,我國行業監管標準有待進一步明確,以進一步規范電子煙行業發展。

2、電子煙或將劃入煙草范圍

從行業管控政策來看,在我國,由于電子煙不含煙草制品,沒有觸及中國煙草稅收政策,導致目前中國市場上電子煙產品魚龍混雜,國家煙草專賣局、安監局和藥監局在將其作為煙草或藥品監管上并未達成一致意見,這使得長期以來中國電子煙監管基本處于空白狀態。

2018年8月,國家市場監管理總局和國家煙草專賣局出臺《關于禁止向未成年人出售電子煙的通告》,要求國內市場主體不得向未成年人銷售電子煙。這是國家層面上首次公開對電子煙市場出臺有關監管政策。目前我國香港地區、杭州市、深圳市針對電子煙出臺控煙條例,北京市、上海市也擬將電子煙納入控煙范圍。政策動向說明,中國開始打造健康、規范的電子煙環境。

2021年3月22日,工信部公布《關于修改〈中華人民共和國煙草專賣法實施條例〉的決定(征求意見稿)》,在附則中增加一條,作為第六十五條:“電子煙等新型煙草制品參照本條例中關于卷煙的有關規定執行?!比粼撜髑笠庖姼逋ㄟ^,意味著電子煙將劃入煙草范圍,電子煙稅率將大幅提升,電子煙企業以較低的成本享受煙草的牟利的時代將過去。因此,受此消息影響,電子煙龍頭企業思摩爾國際(06969.HK)尾盤跳水,股價一度跌逾19.61%。

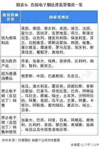
3、全球范圍內 電子煙嚴監管是大勢所趨

除了我國從去年開始對電子煙市場嚴肅整頓之外,各國對電子煙均實施了相關的管控政策。2018年起,葡萄牙禁止在封閉空間使用電子霧化設備;2019年9月,美國多個州開始禁止銷售各種形式的非煙草口味電子煙,美國食藥監局也要求電子煙上市前需提交上市申請,否則將禁止銷售;2020年7月,美國參議院又通過了一項法案,將禁止電商平臺向未成年人銷售電子煙。

從全球對電子煙的監管來看,按照各國對電子煙的屬性定位及是否禁止銷售和使用的差異,可將電子煙的監管方式分為以下五類:視為煙草制品進行監管、視為醫藥產品進行監管、視為普通消費品進行監管、禁止銷售、禁止銷售和使用。目前將電子煙視作消費品進行管制的國家或地區所占人口比例最大,這主要是因為中國這個人口大國的存在。

此外,各國對電子煙的管制措施主要集中在生產管制、銷售管制、使用管制、包裝標示以及廣告贊助管制和稅收管制五個方面。以電子煙最大的市場美國為例,2016年,美國FDA將電子煙納入監管,要求在美國上市的電子煙生產商必須提交煙草上市前申請(PMTA),申請材料包括相應產品的成分清單、一份對公眾健康影響的代表性研究成果等。

目前,全球近40個國家和地區已禁止銷售電子煙,包括加拿大、巴西、印度、日本、阿根廷、奧地利、比利時、泰國、黎巴嫩、柬埔寨、越南、埃及以及中國香港地區等。部分歐盟國家禁止網上銷售電子煙,以防止青少年使用電子煙。

4、電子煙發展前景和趨勢

此次《中國吸煙危害健康報告2020》的出臺,是官方首次予以電子煙行業的打擊,我們在電子煙熱潮中需反思和正視電子煙的危害。此外,國家將進一步對電子煙行業進行嚴格監管,明確行業監管標準,從而引導行業規范發展。

任何行業的標準和政策,對行業內部而言是約束對于市場競爭而言也是門檻。未來,隨著國家標準計劃的出臺,行業競爭門檻將進一步提高。

總體來看,國內電子煙市場仍需等待東風:

1)監管政策明晰:2018年我國新型煙草相關政策出臺不斷,后續仍要看政府對各類新型煙草產品的相應分類監管思路;

2)產品專利儲備:當前我國在電子煙方面的專利積累已較為成熟,目前中國已是全球最大的電子煙生產國,但在加熱不燃燒方面仍需突破IQOS等的專利封鎖,目前國內市場尚未開放,但廣闊空間可期。

未來電子煙市場將長期存在,但隨著政策監管不斷加強,對電子煙產品也提出更高要求,企業需要不斷加強產合規可靠產品的研發,才能在政策的監管下獲得生存發展。

—— 更多行業資料敬請關注前瞻產業研究院發布的《中國新型煙草制品行業市場需求預測與投資戰略規劃分析報告》

<ins id="vnffr"></ins>
<del id="vnffr"></del>
<cite id="vnffr"><span id="vnffr"><var id="vnffr"></var></span></cite>
<cite id="vnffr"></cite>
<cite id="vnffr"><video id="vnffr"></video></cite><cite id="vnffr"></cite>
<ins id="vnffr"><span id="vnffr"><cite id="vnffr"></cite></span></ins>
<ins id="vnffr"></ins>
<noframes id="vnffr"><progress id="vnffr"><ruby id="vnffr"></ruby></progress>
<cite id="vnffr"></cite><del id="vnffr"><span id="vnffr"></span></del>
<ins id="vnffr"></ins>
<cite id="vnffr"></cite>
<ins id="vnffr"><span id="vnffr"></span></ins>
<noframes id="vnffr"><progress id="vnffr"><dl id="vnffr"></dl></progress>
<cite id="vnffr"></cite>
<cite id="vnffr"></cite><progress id="vnffr"><dl id="vnffr"></dl></progress>
<cite id="vnffr"></cite>
与亲女乱系列小说h 叶城县| 中方县| 剑川县| 罗山县| 井研县| 龙胜| 保定市| 郴州市| 岚皋县| 虎林市| 广东省| 泰兴市| 宝丰县| 青州市| 龙江县| 沈阳市| 鸡泽县| 沿河| 临澧县| 扎赉特旗| 阜康市| 集安市| 泽普县| 海伦市| 思南县| 漳平市| 富川| 台南市| 福州市| 晴隆县| 诸暨市| 邹平县| 紫阳县| 九寨沟县| 勃利县| 高雄市| 贺州市| 镇远县| 望奎县| 丽江市| 鄄城县| http://444 http://444 http://444